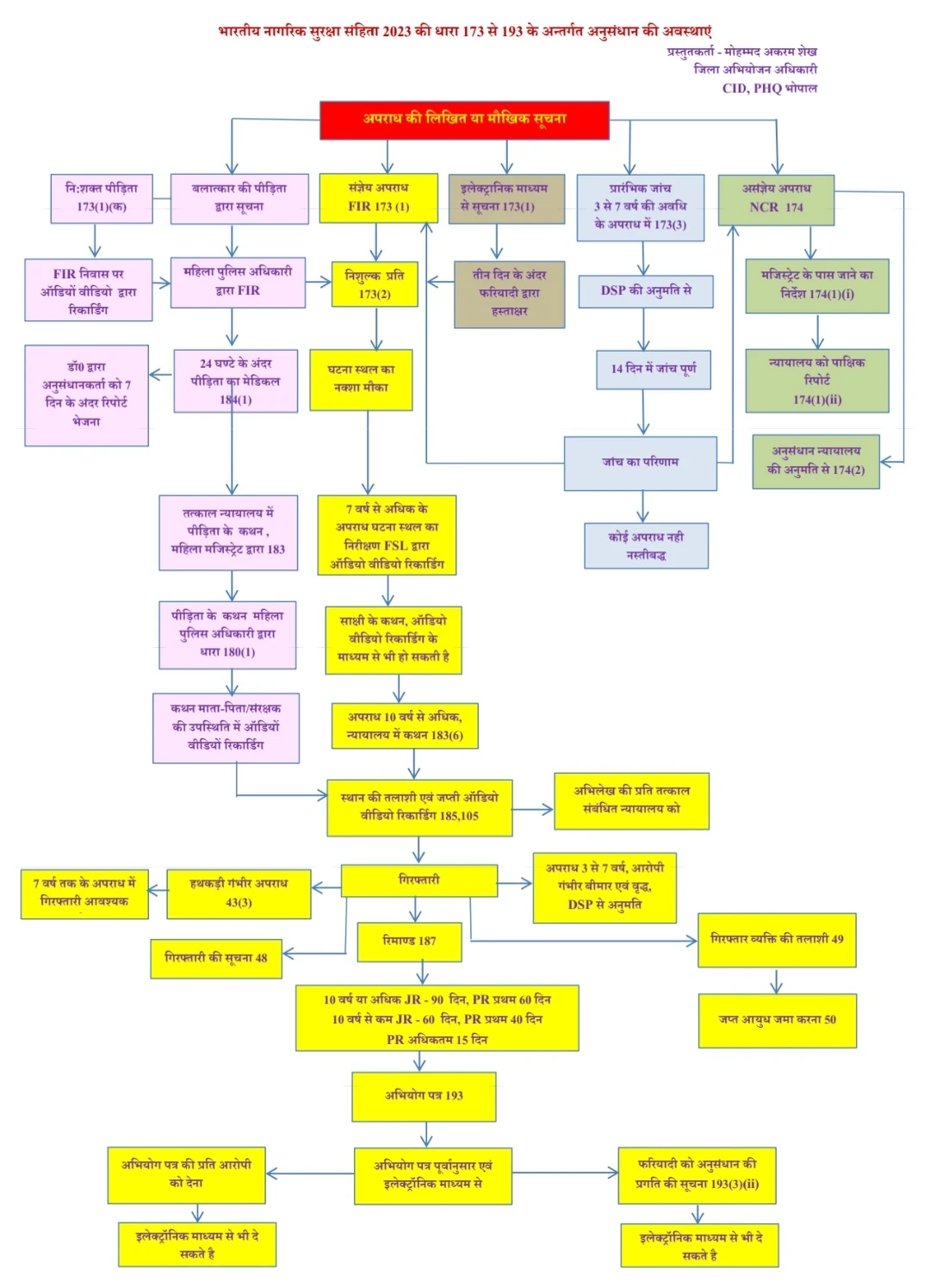
*
बीएनएस 2023 के तहत यौन अपराधों के विभिन्न प्रकारों के लिए सजा (धारा 66 से धारा 69)*
भारतीय न्याय संहिता 2023 में गंभीर अपराधों, खासकर यौन अपराधों और महिलाओं के खिलाफ अपराधों से संबंधित अपराधों को संबोधित करने वाले कड़े प्रावधान शामिल हैं। यहाँ, हम भारतीय न्याय संहिता 2023 की मुख्य धाराओं- 66, 67, 68 और 69 पर चर्चा करते हैं, उनके निहितार्थों पर विस्तार से चर्चा करते हैं और उनके अनुप्रयोग को दर्शाते हैं।
धारा 66: मृत्यु या लगातार निष्क्रिय अवस्था की ओर ले जाने वाली चोट पहुँचाने के लिए दंड (Punishment for Inflicting Injury Leading to Death or Persistent Vegetative State)
धारा 66 उन लोगों पर कठोर दंड लगाती है जो धारा 64 की उप-धारा (1) या (2) के तहत अपराध करते हैं, यदि ऐसे अपराधों के दौरान, वे ऐसी चोट पहुँचाते हैं जिससे किसी महिला की मृत्यु हो जाती है या वह लगातार निष्क्रिय अवस्था में चली जाती है। ऐसे अपराध के लिए सज़ा बीस साल से कम अवधि के लिए कठोर कारावास है, जिसे आजीवन कारावास तक बढ़ाया जा सकता है, जिसका अर्थ है अपराधी के शेष प्राकृतिक जीवन के लिए कारावास, या मृत्युदंड।
यह धारा उन परिणामों की गंभीरता को रेखांकित करती है जब किसी महिला के खिलाफ़ हिंसा के परिणामस्वरूप उसकी मृत्यु हो जाती है या ऐसी स्थिति हो जाती है जहाँ वह स्वतंत्र रूप से काम करने में असमर्थ हो जाती है। इसका उद्देश्य ऐसे जघन्य कृत्यों के विरुद्ध एक मज़बूत निवारक के रूप में कार्य करना है।6
धारा 67: सहमति के बिना अलग रह रही पत्नी के साथ यौन संबंध (Sexual Intercourse with Separated Wife Without Consent)
धारा 67 अपनी पत्नी के साथ यौन संबंध बनाने को अपराध बनाती है, जो अलग रहने के आदेश के तहत या अन्यथा, उसकी सहमति के बिना अलग रह रही हो। इस अपराध के लिए सज़ा दो साल से कम अवधि के कारावास की है, जिसे सात साल तक बढ़ाया जा सकता है, और अपराधी को जुर्माना भी देना होगा।
इस धारा की व्याख्या स्पष्ट करती है कि "यौन संभोग" में धारा 63 के खंड (ए) से (डी) में उल्लिखित कोई भी कार्य शामिल है। यह प्रावधान अपने पतियों से अलग रहने वाली महिलाओं की स्वायत्तता और सहमति की रक्षा करता है, इस बात पर जोर देता है कि वैवाहिक स्थिति सहमति की आवश्यकता को समाप्त नहीं करती है।
धारा 68: यौन संभोग को प्रेरित करने के लिए पद का दुरुपयोग (Abuse of Position to Induce Sexual Intercourse)
धारा 68 अधिकार या प्रत्ययी संबंधों वाले व्यक्तियों से संबंधित है, जैसे कि सरकारी कर्मचारी, जेल अधीक्षक, रिमांड होम के प्रबंधक या अस्पताल के कर्मचारी, जो अपने पद का दुरुपयोग करके अपनी हिरासत या आरोप में किसी महिला को यौन संभोग करने के लिए प्रेरित या बहकाते हैं। यह यौन संभोग बलात्कार नहीं माना जाता है, लेकिन इसके लिए कम से कम पांच साल की कठोर कारावास की सजा हो सकती है, जिसे दस साल तक बढ़ाया जा सकता है, साथ ही जुर्माना भी देना पड़ सकता है।
इस धारा में कई स्पष्टीकरण शामिल हैं:
• स्पष्टीकरण 1 स्पष्ट करता है कि "यौन संभोग" का अर्थ धारा 63 के खंड (ए) से (डी) में उल्लिखित कोई भी कार्य है।
• स्पष्टीकरण 2 धारा 63 के स्पष्टीकरण 1 को इस धारा के लिए भी लागू करता है।
• स्पष्टीकरण 3 "अधीक्षक" को परिभाषित करता है, जिसमें उल्लिखित संस्थानों में कैदियों पर अधिकार की स्थिति में कोई भी व्यक्ति शामिल है।
• स्पष्टीकरण 4 में कहा गया है कि "अस्पताल" और "महिलाओं या बच्चों के संस्थान" का वही अर्थ है जो धारा 64 के उप-धारा (2) के स्पष्टीकरण के खंड (बी) और (डी) में है।
इस धारा का उद्देश्य आधिकारिक या प्रत्ययी पदों पर बैठे व्यक्तियों द्वारा सत्ता के दुरुपयोग को रोकना है, यह सुनिश्चित करना कि वे कमज़ोर महिलाओं का शोषण न करें।
धारा 69: धोखे से शादी का झूठा वादा या झूठे तरीके से शादी का वादा (Deceitful Means or False Promise of Marriage)
धारा 69 उन व्यक्तियों को लक्षित करती है जो धोखे से या बिना किसी इरादे के शादी का झूठा वादा करके किसी महिला के साथ यौन संबंध बनाते हैं। यह अपराध बलात्कार की श्रेणी में नहीं आता है, लेकिन इसके लिए दस साल तक की कैद और जुर्माना हो सकता है।
इस स्पष्टीकरण में "धोखेबाज़ साधनों" को परिभाषित किया गया है, जिसमें किसी की पहचान छिपाकर नौकरी, पदोन्नति या शादी के प्रलोभन या झूठे वादे शामिल हैं। यह प्रावधान महिलाओं को झूठे बहाने से यौन संबंधों में गुमराह होने से बचाने का प्रयास करता है।
भारतीय न्याय संहिता 2023 में बलात्कार की परिभाषा और सजा (Definition and Punishment for Rape in Bharatiya Nyaya Sanhita 2023)
भारतीय न्याय संहिता 2023 धारा 63 में बलात्कार को व्यापक रूप से परिभाषित करती है। बलात्कार के संदर्भ में "यौन संभोग" में शामिल हैं:
(ए) योनि, मुंह, मूत्रमार्ग या गुदा में लिंग का प्रवेश, या महिला को उसके या किसी अन्य व्यक्ति के साथ ऐसा करने के लिए कहना;
(बी) योनि, मूत्रमार्ग या गुदा में लिंग के अलावा किसी अन्य वस्तु या शरीर के अंग को डालना, या महिला को उसके या किसी अन्य व्यक्ति के साथ ऐसा करने के लिए कहना;
(ग) महिला के शरीर के किसी भी हिस्से को योनि, मूत्रमार्ग, गुदा या शरीर के किसी अन्य हिस्से में प्रवेश करने के लिए छेड़छाड़ करना;
(घ) महिला की योनि, गुदा या मूत्रमार्ग पर मुंह लगाना, या महिला को उसके या किसी अन्य व्यक्ति के साथ ऐसा करने के लिए कहना।
बलात्कार की सजा में कम से कम दस साल की कठोर कारावास शामिल है, जिसे आजीवन कारावास तक बढ़ाया जा सकता है, और अपराधी को जुर्माना भी देना होगा। सजा की सटीक गंभीरता परिस्थितियों और अपराध की गंभीरता के आधार पर अलग-अलग हो सकती है, जिसमें शारीरिक चोट या पीड़ित की उम्र जैसे कोई अतिरिक्त कारक शामिल हैं।